f150 electric fan wiring diagram

HOW-TO: 97-03 Electric fan conversion | Ford Truck Forum - Ford F-150 Forum. 17 Pics about HOW-TO: 97-03 Electric fan conversion | Ford Truck Forum - Ford F-150 Forum : 99 F150 Ac Heater Wiring Diagram - Wiring Diagram Networks, I have 93 f150 ford pick-up. fan motor quit,and no electrical prints on and also Electrical/HVAC gurus...question about Expy blower console wiring.

HOW-TO: 97-03 Electric Fan Conversion | Ford Truck Forum - Ford F-150 Forum

HOW-TO: 97-03 Electric fan conversion | Ford Truck Forum - Ford F-150 Forum www.fordfullsize.com

conversion

Electric Fan? - Page 3 - Ford Truck Enthusiasts Forums

Electric fan? - Page 3 - Ford Truck Enthusiasts Forums www.ford-trucks.com

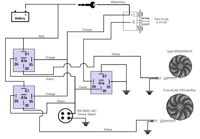
1967 Mustang Restoration: Preparing For Ford Nationals - AC Part 13

1967 Mustang Restoration: Preparing for Ford Nationals - AC Part 13 67txstang.blogspot.com

ac wiring nationals ford finalizing preparing

1995 E Fan Info! - Ford F150 Forum - Community Of Ford Truck Fans

1995 E Fan Info! - Ford F150 Forum - Community of Ford Truck Fans www.f150forum.com

fan 1995 info

Electrical Wiring Hot Wire

Electrical Wiring Hot Wire www.chanish.org

assembled

I Have 93 F150 Ford Pick-up. Fan Motor Quit,and No Electrical Prints On

I have 93 f150 ford pick-up. fan motor quit,and no electrical prints on www.justanswer.com

f150 motor quit manuals circuit electrical fan prints heater diagram thanks hi below

Oil Furnace Thermostat Control

Oil Furnace Thermostat Control www.chanish.org

wiring honeywell

Wiring Diagram For Backup Camera

Wiring Diagram For Backup Camera wiringdiagramall.blogspot.com

wiring diagram ford f150 tail trailer backup f250 f350 camera harness 150 light 2005 plug lights install trucks rearview sensor

Mercedes-Benz W211 E220 2003 CDI Fuse Box/Block Circuit Breaker Diagram

Mercedes-Benz W211 E220 2003 CDI Fuse Box/Block Circuit Breaker Diagram www.carfusebox.com

mercedes w211 fuse diagram benz box 2002 circuit cdi e220 breaker mercy 2003 block module battery carfusebox panel fusebox

Parallel Port Pinout

Parallel Port Pinout www.tankbig.com

port pinout parallel sponsored links diagram

Rci Fuel Cell Sending Unit Wiring Diagram

Rci Fuel Cell Sending Unit Wiring Diagram www.chanish.org

rci eleman

99 F150 Ac Heater Wiring Diagram - Wiring Diagram Networks

99 F150 Ac Heater Wiring Diagram - Wiring Diagram Networks kelvin-okl.blogspot.com

imageservice

2002 Wrx Wiring Harness Diagram | Wrx, 2006 Subaru Wrx, 2004 Subaru Wrx

2002 Wrx Wiring Harness Diagram | Wrx, 2006 subaru wrx, 2004 subaru wrx www.pinterest.com

wiring diagram wrx 2002 harness subaru chevy avalanche 2006 engine 2004 database light tail visit

Electrical/HVAC Gurus...question About Expy Blower Console Wiring

Electrical/HVAC gurus...question about Expy blower console wiring www.f150forum.com

hvac wiring blower gurus expy console electrical question ford

No Blower Fan - Ford Truck Enthusiasts Forums

no blower fan - Ford Truck Enthusiasts Forums www.ford-trucks.com

blower fan

Electric Fan Questions - Ford F150 Forum - Community Of Ford Truck Fans

Electric fan questions - Ford F150 Forum - Community of Ford Truck Fans www.f150forum.com

fan

8 Pin Relay Wiring

8 Pin Relay Wiring www.chanish.org

latching stackexchange relays

2002 wrx wiring harness diagram. I have 93 f150 ford pick-up. fan motor quit,and no electrical prints on. 1995 e fan info!